BSN赋能《泉州市“十四五”数字泉州专项规划》
摘要: 泉州市人民政府发布了《泉州市“十四五”数字泉州专项规划》。
泉州市人民政府发布了《泉州市“十四五”数字泉州专项规划》,《规划》发展基础中的发展现状,信息基础设施不断增强指出:完成区块链服务网络(BSN)城市节点建设,完成5G消息平台建设,累计建成5G基站超过1万个;推进新经济融合创新,打造数字经济新优势中的加快推进数字产业化,发展数字经济新产业,加快发展区块链应用产业中指出:积极部署区块链服务网络(BSN)泉州城市节点,建设区块链数据中心、应用集聚区或案例中心,支持条件成熟的县(市、区)建设区块链产业园。
各县(市、区)人民政府,泉州开发区、泉州台商投资区管委会,市人民政府各部门、各直属机构,各大企业,各高等院校:
《泉州市“十四五”数字泉州专项规划》已经市政府研究同意,现印发给你们,请认真组织实施。
泉州市人民政府
2022年2月9日
(此件主动公开)
前 言
当前,全球正在加速进入以万物互联、泛在智能为特点的第四次工业革命时代,以泛在网、云计算、大数据、人工智能、区块链、量子计算为代表的数字技术不断升级换代、深度融合,加速突破应用。适应新的历史发展潮流,为落实网络强国、数字中国、智慧社会等战略部署,市委、市政府提出加快数字泉州建设。科学编制和有效落实《泉州市“十四五”数字泉州专项规划》,对于全方位推进泉州经济社会高质量发展超越,推进治理体系和治理能力现代化,对于打造“海丝名城、智造强市、品质泉州”,构筑国家智能制造新高地,打造国内知名工业互联网城市,具有重要意义。
本规划以《新时代数字福建发展纲要》《福建省“十四五”数字福建专项规划》以及《泉州市国民经济和社会发展第十四个五年规划和二〇三五年远景目标纲要》为依据,全面贯彻党中央、国务院关于网络强国、数字中国等战略部署,落实省委、省政府和市委、市政府工作要求,明确“十四五”时期数字泉州建设的指导思想、主要目标、重点任务和保障措施等,是“十四五”时期全市各地各部门数字化工作的重要指南,是制定各年度工作计划和安排项目建设与政府投资的主要依据。
本规划基期为2020年,规划期为2021—2025年。
第一章发展基础
第一节发展现状
泉州,地处福建东南部,是福建三大中心城市之一,是古代海上丝绸之路起点城市,文化积淀深厚,素有“东亚文化之都”之美誉。“十三五”期间,市委、市政府高度重视数字泉州建设工作,坚持打基础、补短板、抓重点、求突破,加快数字产业化和产业数字化协同发展,持续推进数字政府建设,加强数据有序共享,统筹推进智慧社会向深层次发展,助力“五个泉州”建设。获批宽带中国示范城市、国家电子商务示范基地、国家产融合作试点城市、全国首批5G商用城市,成功入选国家创新型城市,数字泉州建设取得阶段性成效。
——信息基础设施不断增强。截至2020年底,全市光缆线路总长度超过31万公里,互联网出口带宽达8TB,移动基站总数超过6.4万个,其中NB-IoT基站数达到5100多个,4G基站数超过4万个,全市行政村已经完成100%光纤覆盖与4G网络覆盖;完成区块链服务网络(BSN)城市节点建设,完成5G消息平台建设,累计建成5G基站超过1万个。
——数据资源建设稳步推进。建成市政务数据汇聚与共享平台(一期),累计汇聚数据超过33亿条,基本建成六大基础数据库。累计提供数据批量交换服务2000多项,交换总记录数据超过10亿多条,发布服务接口200多个。推动公共数据开放,已梳理164张数据表、3500多万条数据。实现与省级政务数据汇聚共享平台、“一照一码”审批信息共享平台的数据实时对接,信息资源共享利用取得初步成效。
——数字政务建设深入拓展。全面建成市级电子政务云平台,持续推动全市政务数据中心整合,累计完成454套系统整合工作。上线“互联网+政务服务”一体化行政服务平台,不断完善政务服务电脑端“网上办”,实现审批服务事项网上可办率95%以上。2020年被列为电子证照应用试点城市,在全省率先建设电子证照国密应用试点。构建“泉服务”掌上政务服务平台,进一步推进手机端“掌上办”。建成市公共信用信息平台(二期),归集各类信用数据超过5亿条。
——数字化应用水平大幅提升。“十三五”期间,泉州市获批国家级智慧城市试点、信息惠民国家试点城市、信息消费国家试点城市。优先构建面向群众的民生领域智慧应用服务体系,市级财政信息化项目累计投资超过10亿元,逐步推进智慧城市建设。“互联网+医保”应用、城市安全信息系统、YouBike泉州公共自行车网络、教育“三通两平台”、南洋华裔族群寻根谒祖综合服务平台等项目初步建成并投用。全市各级各类博物馆不断推进数字化建设,市海交馆、市博物馆和晋江市博物馆等逐步实现珍贵馆藏品的三维数字化。积极拓展各类应用场景,培育5G场景应用超过50个,17个项目入选2020年福建省数字经济百项应用场景。
——数字经济规模不断扩大。2020年全市数字经济总规模为4583亿元,对经济增长贡献率超过45%,其中产业数字化规模为4112亿元,居全省第一。数字经济增加值增长率连续两年居全省第二。持续推进制造业数字化改造,拥有示范性智能车间超过100个,数字化标杆性生产线超过1000条,超过2500家企业“上云上平台”。大力发展平台经济,精心培育青创网、天地汇、师傅邦、矮凳网等平台。获批跨境电商综合试验区、市场采购贸易方式和综合保税区等三大“国字号”试点。2020年全市网络零售额2574亿元,占全省比重超40%。拥有4个国家电商示范基地,3家国家级电子商务示范企业,2个国家级电子商务进农村综合示范县。电商快递量在全国城市中排名进入前12位。
虽然,数字泉州建设取得显著成效,但也存在一些问题和短板,主要有:信息化项目建设统筹不够,缺乏全市信息化领域的总体规划和顶层设计,信息化建设资金管理机制有待进一步完善,全市信息化技术力量有待进一步整合;数字经济头部企业少,平台经济规模小、服务水平低、辐射力不足;数据汇聚共享开发利用有待突破,部分政务数据没有做到应汇尽汇,数据开发利用还处于起步阶段;人才和公共平台支撑不足,数字化创新人才缺乏,工业互联网标识解析二级节点、SAP海丝工业互联网(泉州)创新中心等公共服务平台还未发挥强大效能。
第二节发展形势
“十四五”期间,国内外环境面临深刻变化,信息技术革命持续演进,数字泉州建设既获得重大机遇,也面临巨大挑战。
国际方面,当今世界正经历百年未有之大变局,新一轮科技革命和产业变革深入发展,国际力量对比深刻调整,新冠肺炎疫情影响广泛深远,世界进入动荡变革期,发展的不稳定性不确定性明显增强。在全球经济增长乏力的背景下,数字经济作为撬动经济增长的新杠杆,成为各国提振经济的重要方向。全球性数字化浪潮来临,我们要以更加开放的姿态推动数字经济建设,为经济社会高质量发展提供支撑。
国内方面,以同志为核心的党中央准确把握时代大势,作出建设网络强国、数字中国、智慧社会的重大决策部署。十九届五中全会提出系统布局新型基础设施,加快第五代移动通信、工业互联网、大数据中心等建设。《中华人民共和国国民经济和社会发展第十四个五年规划和2035年远景目标纲要》设立专章部署“加快数字化发展建设数字中国”。当前,数字化已成为我国拉动经济发展的重要引擎,丰富人们的数字文化生活和消费,持续助力国家治理能力现代化提升。
省内方面,省委明确把数字福建建设作为推动高质量发展的基础性先导性工程,全省正积极建设数字经济创新发展试验区,大力推进数字产业化、产业数字化,全方位推进高质量发展超越。省内兄弟城市福州、厦门数字建设发展迅猛,莆田、宁德等地发展具有特色,泉州目前处于前有标兵、后有追兵、不进则退、慢进亦退的紧迫境况。
面对新形势、新机遇、新挑战,要牢牢把握新一轮科技革命和产业变革战略机遇,落实网络强国、数字中国、数字社会等国家战略部署,加速推进“数字丝路”建设,打造“海丝名城”,将数字泉州建设作为新时代我市实现转型发展、跨越发展的先导性工程,突出数字赋能,打造“智造强市”,加速推进数字政府、智慧城市和数字乡村建设,满足人民日益增长的美好生活需要,打造“品质泉州”,为奋力谱写全面建设社会主义现代化国家泉州篇章提供强有力支撑。
第二章总体要求
第一节指导思想
以新时代中国特色社会主义思想为指导,全面贯彻党的十九大和十九届历次全会精神,深入贯彻网络强国重要思想和数字中国、智慧社会重要论述,贯彻落实总书记对福建工作的重要讲话重要指示批示精神和来闽考察重要讲话精神,坚持以人民为中心的发展思想,立足新发展阶段,贯彻新发展理念,服务和融入新发展格局,传承弘扬“晋江经验”,加快数字化发展。以数字赋能实体经济为驱动力,促进数字技术与实体经济深度融合,发挥数字技术对经济发展的放大、叠加、倍增作用,以数字化转型整体驱动生产方式、生活方式和治理方式的变革,不断增强人民群众幸福感、获得感、安全感,全力打造“数字丝路”战略支点城市,为奋力谱写全面建设社会主义现代化国家泉州篇章提供强有力支撑。
第二节基本原则
——创新引领,数据驱动。加快国家创新型城市建设,争创区域性创新高地。发挥数据的基础资源作用和创新引擎作用,构建以数据为关键要素的数字经济,运用大数据提升治理现代化水平,切实保障和改善民生,形成数据驱动型创新体系和发展模式。
——以人为本,惠及民生。坚持以人民为中心,推动政务服务、社会治理、公共服务从政府供给导向向群众需求导向转变。加快推进智慧城市、数字乡村建设,提供优质高效的数字民生服务,让百姓在共享数字化发展成果上有更多获得感。
——政府引导,市场主导。加强政府在数字泉州顶层设计、政策标准制定、建设指导等方面的作用,全局谋划、整体推进。充分发挥市场在资源配置中的决定性作用,集中资源、有的放矢、精准立项,注重考核信息化在带动产业发展、提升治理能力、推动信息惠民、促进生态保护等方面的建设成效。
——开放合作,互利共赢。以建设“21世纪海上丝绸之路”先行区为契机,深入推进“数字丝路”建设,坚持“引进来”和“走出去”并重,加强与海丝沿线国家和地区的信息化交流合作,强化引进数字新技术、新业态、新模式,支持数字经济龙头企业“走出去”。推进海峡两岸集成电路产业合作试验区建设,创建泉台“海丝”合作示范区,实现互利共赢发展。
——安全可控,长效发展。坚持安全发展理念,确保自主可控,坚持信息安全与信息化建设同步规划、建设、运行,确保网络、应用和数据的安全。加快构建安全可靠的数字基础保障体系,建立数据资源安全保护等基础制度和标准规范,建立长效运营机制,形成可持续发展的动力机制。
第三节发展目标
到2023年,数字泉州建设社会服务效益渗透到各领域各行业,基本形成数字基础设施先进泛在、数字政府协同高效、数字经济融合创新、网络与信息安全自主可控的发展格局。
到2025年,数字社会、数字政府建设成效显著提升,数字经济、实体经济深度融合发展,形成具有国内竞争力的数字产业集群,初步形成数据要素驱动发展格局,成为产业数字化转型的领跑者、数字产业化培育的生力军、城市数字化建设的赶超者。
到2035年,全面步入数字时代,形成立足海西、对接台湾、辐射内陆、联通“海丝”的发展格局,打造海丝数字科创之都、海丝数字应用标杆城市和国内知名工业互联网城市,基本建成现代化数字强市。

第三章提升数字化治理能力,构建数字政府新模式
加快推进数字政府建设,全面提升政府治理的数字化、网络化、智能化水平,推动政府治理流程再造和模式优化,加强资源集约统筹利用,实现政务信息化建设由投资驱动向效能驱动转变,迈入以数据赋能、协同治理、智慧决策、优质服务为主要特征的融慧治理新阶段。
第一节夯实数字政府基础支撑能力
构建市级一体化办公平台及“互联网+政务服务”一体化平台,夯实数字政府基础支撑能力。推进政务信息系统云迁移,实现政务网与政务云“云网融合”,网站群、OA、审批三大协同,增强政务信息系统快速部署能力和弹性扩展能力。
一、推进政务网络整合与优化
在全省电子政务网络体系下,推进我市政务信息网、政务外网、无线政务专网、政务内网向统一的电子政务网络整合优化,建成横向到边、纵向到底的政务外网和政务内网“两张网”,构建统一的电子政务网络体系。拓宽电子政务外网服务范围,按照应接尽接的原则,加快推进电子政务外网覆盖和带宽。推进全市电子政务外网IPv6改造,推进骨干网和城域网IPv6互联互通,完善电子政务外网IPv6应用支撑能力。遵循省统一规范要求,将全市各类分散隔离的非涉密业务专网,通过业务系统迁移、网络割接、线路合并等方式整合到统一的政务外网,提升政务网络安全与支撑服务能力。
二、提升政务云服务支撑能力
推进计算、存储等资源扩容,加强政务云PaaS服务能力,提供“按需分配,弹性伸缩”的基础软硬件云服务,推动全市政务云资源统一管理、灵活管控,进一步提高资源利用率。遵循省“数字政府”政务云平台总体框架和建设要求,依据国家安全、可靠应用标准对现有政务云平台进行整合优化,构建自主创新、高可靠国产政务云服务环境,为全市提供可信国产政务云服务,满足不同系统多元化需求。强化网络安全保障,严格落实分等级保护制度,增强政务信息化基础设施和系统、数据安全保障能力。
三、提升政务应用通用服务支撑能力
按照公共平台集约化建设原则,推广“数字福建”公共平台应用,建设一批公共应用平台,提升全市统一的政务应用支撑能力,为政务应用提供通用支撑服务。
数据汇聚共享支撑能力。持续优化升级市级政务数据汇聚共享平台,完善人口、法人、自然资源、经济数据等基础数据库,构建专业主题数据库,推广“政务服务总线”应用,推进跨层级、跨系统的信息共享。
公共视频服务支撑能力。构建统一的城市视频融合赋能平台,形成统一的视频数据资源池,实现“全域覆盖、全网共享、全时可用、全程可控”的公共视频服务支撑能力。
地理信息公共服务支撑能力。加强泉州市地理信息公共服务平台建设和应用,形成“标准统一、基准一致、内容全面、覆盖全市、实时更新”的地理信息公共服务支撑体系。推进建设泉州市资源规划综合信息平台建设。
公共网格化服务支撑能力。推进网格化平台升级改造,推行“网格化+职能应用”服务管理模式,提供市、县、乡、村、单元网格五级运行网络服务能力。
四、建设一批政务协同应用平台
合理规划、整合、建设全市政务应用平台,实现跨层级、跨地域、跨系统、跨部门、跨业务的协同管理和服务。
整合优化政府网站体系。通过集约化网站建设,提高网站在信息公开、网上办事、公众参与等方面的水平,实现政府网站一站式窗口,统一门户服务社会公众。
建设市级“互联网+政务服务”一体化平台。构建市、县、乡、村四级联动的“互联网+政务服务”一体化行政服务平台,实现“一号一窗一网”。
建设市级协同办公一体化平台。建设市、县两级政府部门统一的办公应用平台,实现跨层级、跨部门的公文办理和业务协同,实现政务人员办公业务“掌上办”“政务办公一趟不用跑”。规范电子文档和电子档案管理,推动数字档案建设。
第二节增强数字政府政务服务效能
全面推进政府运行方式、业务流程和服务模式数字化智能化,提升掌上便民“泉服务”应用,加快实现“一网好办”。加快数字政府升级,强化电子证照应用,全面提升“互联网+政务服务”,营造良好数字营商环境。
一、提升“互联网+政务服务”水平
推进政府服务模式数字化。推进政府内部业务流程整合优化,打造7×24小时“随时办”服务的“不打烊”数字政府。依托“泉服务”平台等应用,进一步提升政务服务手机端“掌上办”、电脑端“网上办”、服务大厅“一窗办”、自助一体机“就近办”、政务事项“邮递办”水平,全方位推进“网上办、掌上办、一次办、自助办、就近办、跨域办”,并持续增加“秒批、秒办”申办事项数量。
创新政府服务模式智能化。打造“开卷式审批”新模式,建立智能化申报材料自审系统,引导群众判断材料的完整性、准确性和有效性;预测与深入辨识用户个性化服务需求,自动提示、引导和评价,为公众提供定制化服务,实现“一事快办”迈向“一键智办”,并逐步实现由“一网通办”迈向“一网好办”。
提升政务服务模式标准化。全面梳理政务服务事项,实施行政审批服务事项“五级十五同”目录清单管理,深化全市政务服务“好差评”系统应用,畅通政民互动信息通道,推动服务绩效由企业和群众来评判。推进线上服务适老化及无障碍改造,助力老年人等特殊群体办事无障碍方面的优秀创新做法。
二、加速数字化赋能营商环境
强化电子证照应用,促进营商环境优化。推动电子证照在全市行政审批、公共服务等领域的便利化应用,逐步实现电子证照“网上查证、掌上亮证、自助打证”。推动行政服务中心转型升级,深化“证照分离”改革,推广“不见面审批”。加强营商法治保障,全市推行全流程电子化招投标,实现“不见面招投标”。
打造亲清政府,营造一流营商环境。立足泉州民营经济特色,着重推进政府数字化转型,全力升级涉企服务,市、县联动、政银企协同,加快市、县涉企事项掌上办、掌上联办“一件事一次办”、惠企服务掌上办、对可实现“免申即享”事项及时办,支持泉州台商投资区试点推行“掌上不动产”服务模式,精准服务企业和项目,构建台胞台企登陆的第一家园服务体系。推广泉州台商投资区搭建“亲清家园”在线服务平台做法,构建亲清政商民关系,打造“亲而又清”营商环境。
全面提升营商指标信息化支撑。加快政府数字化技术转型和数据保障,统筹政府事项对接、数据汇聚、平台应用,全力支撑“互联网+政府服务”进程。全面实施营商环境“1+17”指标领域优化提升行动,到2023年,进入全国营商环境标杆城市。
三、创新“互联网+监管”服务
加强市场监管信息化建设,完善“双随机一公开”监管、“互联网+监管”、信用监管等机制。打造“信用泉州”,尽快启动市公共信用信息平台(三期)建设,实现政务、商务、社会、司法四大领域信用体系深度融合,结合信用大数据开展公共信用综合评价。积极推动住建信息系统整合,建成市级房地产数据中心和房屋管理综合信息平台。进一步优化“互联网+市场监管”,建立健全食品药品质量追溯体系,加大对食品药品加工、准入和流通等环节智能化监管力度。强化事前预警防控,利用大数据加强对市场行为风险监测分析,确定监管重点和方式。
第三节提升数字政府精准治理能力
加快构建数字技术辅助政府决策机制,强化数字技术在生态环境监测、社会安全防控、灾害应急管理等的应用,提升数字政府跨部门协同、精准化治理能力。
一、构建数字化抗疫能力体系
建机制、搭平台、推应用,构建全市一体化协同抗疫管理机制,全面提升数字化抗疫能力。加速推进泉州核酸检测平台建设,实现全市核酸检测应检尽检。汇聚更新各类疫情防控数据,运用大数据、人工智能等数字技术,在疫情监测分析、病毒溯源、资源调配等方面更好发挥支撑作用。建设全市突发灾(疫)情大数据分析与监测预警平台,强化重点人群管控,提供多部门协同防控和跨区县精准防疫支撑,助力复工复产。加强疫情防控数据共享应用,为全市疫情防控工作科学化、精准化开展提供有力支撑。
二、构建数字化生态治理体系
树牢“绿水青山就是金山银山”的理念,加快实现市、县协同化管理、天空地海一体化监管,为建设“美丽泉州”提供有力支撑。加快构建覆盖全市的水、空气等立体化生态环境质量监测网络和污染源监控系统,初步建成生态环境物联网,大数据应用贯穿监管全领域,推动实现生态环境监管体系和监管能力现代化。优化空气、地表水自动监测网,完善海洋生态环境监管体系,加强生态环境实验室基础能力建设。严格落实海洋生态保护红线管控要求,形成陆海统筹的生态保护红线制度。进一步优化国土空间开发保护格局,为国土空间规划、用途管制、耕地保护、生态保护、督察执法、审批监管等自然资源管理和决策提供重要支撑和保障。强化水资源调度业务与专业模型的深度融合,建设覆盖全市水资源供配体系的水资源综合调度平台,为泉州“上蓄下引、河库连通”的水网工程体系提供支撑。积极谋划泉州市园林绿化数字化信息管理系统建设,对园林事件进行智能化识别、跟踪、分析和管理。
三、构建数字化综治防控体系
构建“大联动、微治理”的社会治理体系,推动城市管理从“数字城管”向“智慧城管”的转变,构建网格化管理、精细化服务、信息化支撑、开放共享的基层管理服务平台。高标准推进“雪亮工程”建设,打破数据壁垒,实现信息数据由“面上收集存储”向“深层解析研判”转换升级,构建协同高效的社会治理新模式。打造全国领先的智慧公安“泉州模式”,全面打造智慧城市“安全大脑”,构建全程覆盖的安全管理机制、全网防控的安全保障技术体系,争创全国社会治安防控体系建设示范城市。
四、构建数字化应急管理体系
完善“互联网+应急”模式,形成需求引领数据驱动、自我进化、融合创新的智慧应急体系。建设一个应急管理大数据库,通过市政务数据汇聚共享22个部门单位应急数据;搭建监测预警、应急指挥、安全生产宣教等“三个中心”;构建感知网、通讯网、人工智能和云平台等“四大赋能工程”,智慧安全监管、智慧监测预警、智慧应急指挥、智慧决策辅助、智慧政务服务等“五大公共应用”和标准化智慧管理平台、智慧安全宣教、智慧防灾减灾(防汛、防火、抗震)、智慧危化品监管、智慧矿山监管、智慧城乡生命线监测预警等“六个专题”。依托天通、北斗等国家自组网络,打造移动公网与应急专网相结合的空天地海一体化通信体系。设置“城乡生命线”模块,融入气象、水、电、燃气、有限空间作业、房屋安全风险、边坡安全风险、桥梁安全风险、隧道安全风险等管控平台数据。
第四章推进新经济融合创新,打造数字经济新优势
围绕打造海丝数字科创之都,聚焦构建释放数字生产力的创新发展体系,加强信息技术基础研究,强化关键信息技术创新应用,加快推进5G、大数据、云计算、区块链、元宇宙等新一代数字技术与实体经济深度融合发展。协同推进产业数字化和数字产业化,赋能传统产业升级,培育新产业新业态新模式,大力发展平台经济、线上经济。围绕企业数字能力建设,加快企业数字能力标准体系研制推广,分级分类推进企业数字能力试点示范,加快新经济园区集聚,打造数字经济新引擎。
第一节加快推进数字产业化,发展数字经济新产业
不断增强关键技术创新能力,深化新一代信息技术集成创新和融合应用,完善5G、集成电路、人工智能、工业互联网等重点产业供应链体系,推动软件产业做强做大,加快培育发展人工智能、区块链、量子通信、虚拟技术等新产业新业态新模式。
一、培育壮大新一代数字技术产业规模
(一)培育壮大电子信息制造业
以获批海峡两岸集成电路产业合作试验区为契机,突出“增芯强屏”,做强集成电路、半导体产业链,前瞻2035年锻造电子信息五千亿级产业集群。(1)依托泉州芯谷“一区三园”,以晋华存储器、渠梁封装测试、三安高端半导体等项目为龙头,推进慧芯、中石光芯、中科宏芯等项目投建投产,加快招引产业链上下游企业集聚,打造国内最具有市场竞争力、产业辐射力和创新活力的半导体产业基地。(2)利用5G、卫星应用等技术,延伸对讲机产业链,以飞通科技等企业为龙头,建设海上丝绸之路数据中心,推动并形成卫星通讯产业集聚。(3)以西人马联合测控为龙头,大力发展高端传感器产业,全面培育“设计+制造+封装+测试+整机产品+应用集成”的智能传感器产业链,争创国家传感器产业示范基地。

(二)优化升级软件信息服务业
大力培育本地软件骨干企业,出台专项政策支持企业开拓市场和参与市外信息化项目招标,对入选工信部“全国软件百强”企业给予奖励。鼓励本地企业争创“国家规划布局内重点软件企业”。充分利用市场、政策、项目等手段,吸引工业软件、互联网、人工智能等领域国内外知名软件企业及研发机构来我市投资落户,推动国内外知名软件企业在我市建设软件创新中心。以泉州软件园、华创园等软件园区为依托,以南威软件等龙头企业为带动,建立涵盖项目对接、软件开发、外包知识产权、外包人才培养、行业公共品牌的软件信息平台,提升我市软件与信息服务外包产业的核心竞争力,为政府部门、行业协会、产业园区及企业提供完善和持续性的服务。
(三)优先发展人工智能新产业
鼓励科技企业孵化器和众创空间将人工智能作为优先引进和支持领域,推进人工智能科技成果转移转化,孵化培育人工智能创新创业企业。前瞻布局类脑智能新兴产业前沿科学研究与技术开发,研制类脑人工智能功能器件及人机交互、共融设备,大力支持无人驾驶、人脸识别等人工智能企业快速成长。加快建设智能交通、智能家居、智能园区、智能商务等人工智能应用试点示范场景。依托“泉州芯谷”、数字福建(安溪)产业园、智能装备产业园,重点发展存储器、智能机器人、智能制造装备等硬件支撑,大规模推进传统产业智能化改造,打造全国重要的半导体产业特色集聚区和智能轻工装备产业基地。到2025年,人工智能技术创新体系基本完备,创新水平显著提升,引领带动新产业、新业态、新模式、新场景加速涌现,人工智能产业集聚效应显现,建设国内具有重要影响力的新一代人工智能产业集群,人工智能领域技术创新应用能力全国领先。
(四)加快发展区块链应用产业
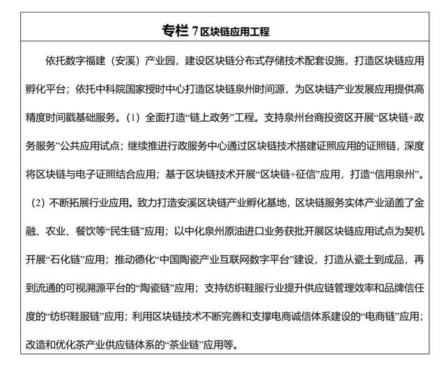
支持社会资本设立区块链产业基金,大力引进区块链底层技术、场景应用、资产数字化、安全监管等领域领军人才,强化区块链基础研究,提升原始创新能力,推动区块链核心技术突破。积极部署区块链服务网络(BSN)泉州城市节点,建设区块链数据中心、应用集聚区或案例中心,支持条件成熟的县(市、区)建设区块链产业园。推动成立区块链行业协会和产业发展联盟,依托各类社会组织力量,培育壮大泉州本土区块链产业生态。重点围绕政务数据汇聚、电子证照、市场监管、民生等4个领域,实施“区块链+”计划,推进“证照链”“数据链”“信用链”“民生链”应用,打造区块链产业集聚区,打造区块链应用标杆城市。

(五)创新发展量子通信新产业
加强量子通信关键创新技术研发,聚焦量子通信基础研究及前沿技术、重大共性关键技术和重点核心元器件,加大人才引进和资金投入,优化量子通信技术产业环境,全力推进高可靠相位编码量子密钥技术在政务领域的使用。创新发展量子通信技术新产业,加快量子通信技术和产业链条布局,开展量子通信试点应用等工作,打造“量子安全平台”。围绕产业链孵化培育大批创新型量子中小企业,形成完善的量子产业生态系统,力争培育一批量子领军企业。推进泉州市量子通信产业发展。
(六)创新发展虚拟技术新产业
发挥虚拟现实(VR)、增强现实(AR)、人机交互、第五代移动通信(5G)等数字技术对内容创作、产品研发、模式创新的深度渗透和核心支撑作用。提升工业设计服务水平,加强新技术、新工艺、新材料应用,支持面向制造业设计需求,搭建网络化的设计协同平台,开展众创、众包、众设等模式的应用推广,强化工业设计对电子信息、家电、服装、玩具等产业发展的支撑。
二、加快发展数字经济的新业态新模式
(一)大力发展平台经济新模式
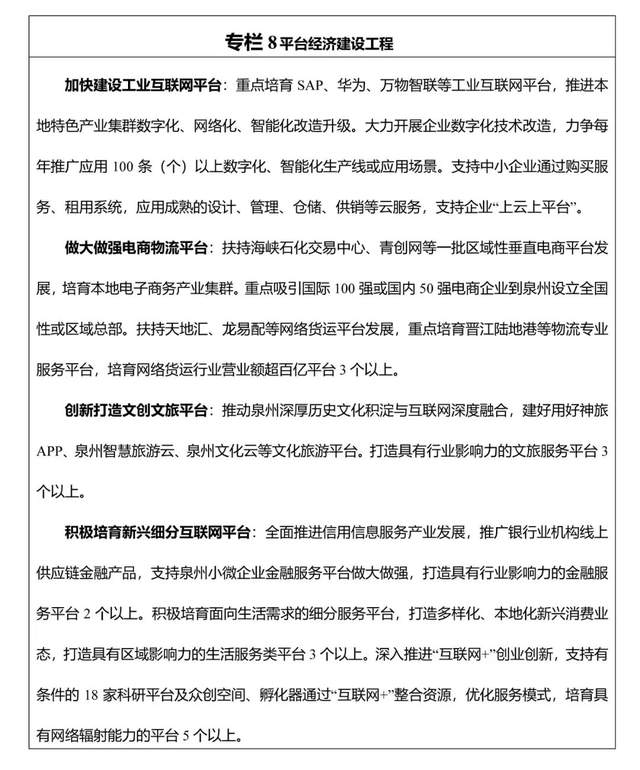
大力引进重大平台,加大培育本土大型数字经济平台、行业特色平台,不断推动提升数字经济辐射力。启动实施泉州市平台经济“五十百千”行动,围绕打造全国知名工业互联网应用示范城市,积极创建省级工业互联网示范平台;持续创建国家电子商务示范城市,加大综合性电商平台的引进力度,做大做强电商物流平台;围绕建设海丝文化休闲旅游目的地,立足“后申遗”时代,创新打造文创文旅平台;通过“互联网+”整合资源,积极培育新兴细分互联网平台;夯实做强基础资源平台等5个重点领域,聚焦纺织服装、鞋业、建材家居、机械装备、食品饮料、工艺制品、纸业印刷、商贸、物流、文旅等10个主要行业,筛选培育扶持100个具有行业性、区域性影响力的平台,每年新增1000家以上企业“上云上平台”,交易额超百亿平台12个以上,加快形成“一行业一数据、一数据一平台、一平台一龙头”的发展格局。
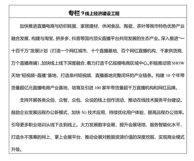
(二)加快发展线上经济新模式
加快发展线上经济,鼓励各类“直播带货”模式,培育发展一批产业带直播基地。大力发展在线定制化设计,建立数字化设计与虚拟仿真系统。鼓励企业发展无边界协同、全场景协作的远程办公新模式。加强校企合作,全面推广“互联网+职业技能培训”。推动各类专业化会展线上线下融合发展,推进智能化会展场馆建设。借助新一代信息技术和“新基建”优化传统劳动力,发展“无接触”“宅生活”“云消费”“无人经济”,打造具有较大国内影响力、区域强带动力的线上经济发展高地。
第二节转型升级产业数字化,打造数字经济新引擎
大力推进产业数字化转型,建设一批产业公共服务平台,深化重点产业数字化转型,立足不同产业特点和差异化需求,推动传统产业全方位、全链条数字化转型。纵深推进工业数字化转型,大力提升农业数字化水平,全面加快商贸、物流、金融等服务业数字化转型。推动产业园区和产业集群数字化转型。
一、提升工业数字化赋能
(一)加快两化深度融合促进转型升级
推动工业云平台建设,开展工业大数据应用。积极推动各行业龙头企业输出行业技术标准,建设企业级工业互联网平台,带动企业上下游合作伙伴上云。努力打造一批工业互联网示范平台,支持行业协会牵头打造“产业云”,积极实施“泉企上云”工程,支持鼓励企业开展“设备和流程上云”,到2025年,推动7500家企业上云,工业互联网应用领域进入全国领先行列。推动共性工业APP、行业通用工业APP和企业专用工业APP等向工业云平台汇聚。积极开展工业大数据应用,形成全产业链的大数据产品和服务供应体系,形成一批工业大数据解决方案。大力发展基于工业大数据分析的工艺提升、智能安排生产、过程控制优化、能耗优化等智能决策与控制应用。
抓好两化融合项目建设,实现企业产品赋能。支持数字化生产线打造,加快一批智能制造示范性项目建设。引进、培养一批创新能力强、品牌知名度高、产值规模大的领军企业,围绕工业产品研发设计、生产过程控制、企业技术改造等环节加大数字技术应用,促进信息化和工业化深度融合。打造一批示范企业,在基础条件好、需求迫切的重点地区、行业和企业中,分类实施流程制造、离散制造、智能装备和产品、新业态新模式、智能化管理、智能化服务等试点示范及应用推广。制定重点行业领域数字化转型路线图,分行业、分能力、分阶段推进数字化转型标准体系贯标,全面推广两化融合管理体系。
加快工业互联网项目建设,实现企业管理赋能。开展管理赋能,建设一批服务于数控和智能制造的产业园区和基地,引进建设一批公共技术服务平台和新型科研机构。实施融合发展系统解决方案能力提升工程,突破系统集成技术瓶颈,面向重点行业组织开展行业系统解决方案应用试点示范,为中小企业提供标准化、专业化的系统解决方案。
(二)实施智能化改造促进制造业升级
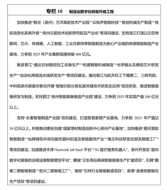
推动制造业由“数控一代”向“智能一代”方向发展。进一步推动“数控一代”扩面提质,大力推进“机器换工”专项行动和智能化改造提升工程,全面提升制造装备的数控化率,并把实施示范工程的重点行业领域由原来的纺织鞋服、建材家居、数控机床和机器人三大领域扩大到工程机械、食品包装、纸业印刷和工艺品制造等主要产业领域。先进装备制造业突出高端化智能化发展,壮大高端装备产业,提升关键基础零部件配套能力。加快推进数字化运营平台建设,大幅度改善流程、优化供应链,助力纺织、鞋业制造、智能可穿戴行业开展产业数字化升级。加快推进“5G+智能制造”建设,实现全连接工厂实时生产优化,持续提升生产智能化水平。加快由少数创新应用示范企业带动转向整个产业的推广,建设更多的自动化示范生产线、数字化车间、智能工厂(“熄灯工厂”),积极参与国内、国际市场的竞争和推广应用。力争到2025年规模以上工业企业数字化转型覆盖率达92.5%、生产线改造达65%。
实施智能改造实现传统产业“制造”到“智造”升级。实施发展智能制造专项行动计划,力争在网络化协同、个性化定制、柔性化生产、共享制造等智能型制造上闯出泉州特色之路,推进生产型制造向服务型制造转变。发展网络化协同制造,基于网络、数据驱动的生产资源配置新模式,实现产业链高效协同和资源配置优化。支持个性化定制运用,基于供应链数据集成和企业数据垂直打通,实现需求响应向规模定制转变。基于产品全流程数据采集分析的智能化服务,打造产品全生命周期管理服务新模式,培育产品在线服务、远程运维、智能供应链等服务新业态;支持创建一批智能制造示范基地,根据各自特色产业组织实施智能制造示范项目,重点在纺织鞋服、建材家居等行业开展个性化定制试点示范,实现需求响应向规模定制转变,支持鞋业、服装、食品等消费类企业建立开放式创新交互平台、在线设计中心,支持机械装备、建材家居产业加快构建产业链协同创新体系。
二、加速农业数字化推进
促进数字技术与农业经济深度融合,加快农业生产经营、管理服务数字化改造,全面提升农业生产智能化、经营网络化、管理高效化、服务便捷化水平。
(一)推进智慧型农业建设
加快整合农产品信息发布系统、农产品溯源系统、土壤数据分析系统、病虫害防治系统、农资监管平台,建设农业综合信息服务平台。构建泉州智慧农业大数据资源中心,增加相关农业信息源单位的涉农信息采集和更新范围,统筹建设农业自然资源、重要农业种质资源、农村集体资产、农村宅基地、农户和新型农业经营主体等五类大数据,形成农业农村基础数据资源体系,全面开启对涉农数据的挖掘、汇聚、智能分析、智能感知、智能预警、智能决策。加强市场信息发布和服务,健全重要农产品全产业链监测预警体系。支持安溪构建农业大数据平台,争创全国数字农业建设试点。建设一批省级现代农业智慧园。
(二)开展农业物联网应用
加快物联网、大数据、空间地理信息(GIS)等新一代信息技术与农业生产全面融合应用,打造一批数字农业创新示范基地。开展农业物联网应用,接入农业物联网感知与控制,采集农业生产过程中的多项目数据,提高农业自动化、智能化水平,实现农业生产的节本增效,创建一批省级农业物联网示范点。选择基础较好地区开展精准农业示范,实现对生产要素、生产环境和生产信息的实时监测、智能控制、可视化操作和远程管理,为农业生产提供精准智能服务,并在大数据日渐成熟的基础上,实现农业可视化远程诊断、远程控制、灾变预警等。
三、推动服务业数字化升级
电子商务、智慧物流、在线金融已经成为服务业发展新引擎,推动服务业高质量发展,重点要升级发展电子商务,构建智慧物流配送体系,优化在线金融服务。
(一)升级发展电子商务
以建设国家电子商务示范城市、国家电子商务示范基地、中国(泉州)跨境电商综合试验区、国家级市场采购贸易方式试点为契机全面升级发展电子商务,建立电子商务(泉州)大数据服务平台,汇集泉州产业的发展趋势、用户画像、热销省市、热销品牌、热销产品及市场份额、价格走势等信息,为地方政策提供有力依据。完善电子商务监测系统,建立多层次、全覆盖、高效率的社交移动电商风险监测预警机制。加快电商产业链招商,建设全产业链跨境贸易高新技术综合示范园区,实施“一业一平台”扶持工程,分类推动平台做大做强。建设完善线上公共服务平台,为跨境电商各类市场主体提供“一站式”综合服务,构建具有泉州特色的线下功能园区,推动泉州加速形成制造、交易、集货、支付、物流、结算、结汇等全产业链“闭环式”跨境电商生态圈,打造全国重点跨境电商供货基地、物流基地和“双创”基地。通过“集成+赋能”方式,整合涵盖网批市场、直播基地、电商数据中心、物流服务中心、网红公寓、网红培训等创建千亿级新电商区域中心。
(二)构建物流配送体系
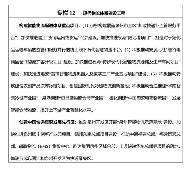
以创建新一轮“中国快递示范城市”为契机,加快智慧物流发展,建立物流大数据中心,促进智慧物流平台与电子商务平台对接,鼓励构建网络货运平台,发展“物流+互联网”新生态,构建智能物流配送体系。充分发挥泉州生产基地产业集群优势,大力推动“互联网+生产基地+物流”融合创新,加快培育一批布局集中、用地集约、功能集成的示范物流园区。依托晋江陆地港、泉州国际快件监管中心、石狮国际快件监管中心、泉州跨境电商通关服务中心和泉州国际邮件互换局(交换站),创新集国际快件、跨境电商和国际邮件监管于一体的“三合一”式集约化通关新模式。加速推广使用无线射频识别、自动分拣设备、无人仓、专业机器人等,拓展泉州快递数据实时分析展示系统功能,提高其在市场监管、数据追踪、趋势研判、宏观经济分析等多个方面应用。推进快递“进厂”“进村”“出海”,建成邮政快递业监管服务平台,实现全市邮政、快递网点监控全覆盖。大力发展“无接触”配送服务,加快社区、园区、楼宇等区域布局智能投递终端,加快推进和完善村级邮政快递物流公共服务体系建设,促进农特产品“走出去”。
(三)优化在线金融服务
大力推进国家产融合作试点城市建设,鼓励在泉银行业机构积极对接省“金服云”平台的“线上经济定制式服务产品”,面向线上经济企业推广“快服贷”服务。推动数字普惠金融服务平台建设。促进政务数据与金融数据融合应用,打通金融机构与政府部门之间的信息通道,设立数据共享机制,让平台充分依规使用银行数据,银行依规共享政务数据,做活政府的政务数据资产。鼓励银行机构依托本地普惠金融服务平台和“信易贷”平台向信用良好的中小微企业开展以信用为基础的免抵押贷款、电力贷等信用无抵押贷款。依托我市产业链条,构建更多行业信用维度,创新应用场景,推动垂直领域细分行业信易贷应用场景落地。探索风险多元缓释机制,实现信易贷风险共担。
积极开发知识产权质押贷款、科技保险、专利保险等金融产品,支持线上经济小微企业等轻资产企业融资。推进供应链金融“互联网+票据”建设,依托供应链核心企业信用、真实交易背景和实物流、资金流、信息流闭环,为上下游企业提供无需抵押担保的“平台+金融+保险+企业”具有民营企业特色的供应链金融。探索建设用工企业平台与自由职业者之间收入结算及成本优化的一站式互联网服务平台。加快推进泉州银行“数据基础服务平台”建设,利用机器学习技术构建客户画像;推动银行机构积极开展互联网金融新业务,逐步向电子商务、移动支付、互联网理财等领域加速业务渗透。
推动线上申贷续贷还贷、线上投资理财理赔、线上便民缴费等金融服务。创新探索开展线上房屋抵押典当贷款、个人消费贷等业务,打造上下游供应商应收账款、商票、银票等财产权利质押数字化融资平台。推动发展电子保函,推动我市建筑、市政、水利水电等各类招投标业务以电子保函替代传统投标保证金。
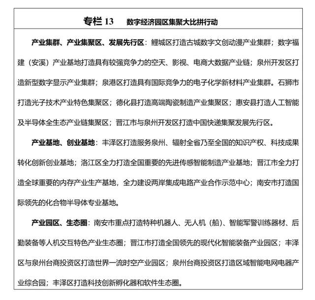
四、加速数字经济园区集聚
以建设国家级数字经济(福厦泉)示范区为契机,着力提升数字经济产业集聚和辐射能力,打造数字经济发展新引擎。加强数字经济园区(基地)建设,打造数字文创动漫、大数据、新型显示、电子化学新材料等产业集群;打造区域智能电网电器产业综合园、科技创新孵化器和软件生态圈;打造光子技术、高科技陶瓷、人工智能等产业集聚区;打造服务泉州、辐射全省乃至全国的知识产权、科技成果转化创新创业基地;打造先进传感智能制造产业基地、人机交互产业基地、全球重要的内存生产基地、国际领先的化合物半导体专业基地;打造全国领先的现代化智能装备产业园区、世界一流时空产业园区;打造中国快递集聚发展先行区。深入开展园区标准化建设,按照“龙头+基地+产业链”的运作模式,集聚资源要素打造高水平数字经济产业园区,力争用5年时间打造百亿传感制造产业、百亿时空产业、百亿新型数字显示产业、百亿知创产业和千亿半导体产业等一批数字经济产业集聚园区。到2025年,力争打造50个数字经济产业园区,落地工业互联网、人工智能、区块链等创新示范应用案例超过300个,数字经济增加值占地区生产总值比重超57%。

第五章促进跨区域融合发展,建设数字社会新篇章
提升社会服务数字化普惠水平,加快推动文化教育、医疗健康、出行、社保等公共服务资源数字化供给和网络化服务,让群众拥有更多的获得感。统筹推动新型智慧城市和数字乡村建设,加快推进泉州“城市大脑”建设,推进社区设施数字化改造,探索“数字孪生”城市建设,推进数字乡村建设,补齐农村地区信息基础设施短板。加强信息无障碍建设,提升面向特殊群体的数字化社会服务能力,加快弥合数字鸿沟。加速推进“数字丝路”建设,打造“海丝”数字应用标杆城市。
第一节全面优化数字民生服务
一、加快推进智慧教育建设
围绕物联网、集成电路、区块链、人工智能、5G、大数据、虚拟现实等为代表的新一代信息技术,鼓励本地高校创办数字技术相关学院,增设相关学科。抓住5G商用契机,加快推动物联网、云计算、虚拟现实等技术在教育领域的规模化应用,支持互联网企业与在线教育机构深度合作,大力发展智能化、交互式在线教育模式,增强在线教育体验感。全面落实“教育信息化2.0”行动计划,深入推进“三通两平台”建设,推动信息技术和智能技术融入教育教学全过程,推动智慧校园建设,引进名校教育资源,构建一体化“互联网+教育”大数据平台。加强智能教学助手、人工智能(AI)教师等新技术的应用,推动教育模式变革,大力推进“互联网+”“智能+”教育教学改革,促进学科交叉融合,培养在线教育行业发展各类急需人才。建立市场化运作机制,创新各级资源和管理平台的运营模式,构建基于移动端的“智慧校园”生态圈,消除数字鸿沟。促进全民数字技能教育教学资源体系初步形成,信息弱势群体数字素养与技能明显提升;到2025年,全民数字技能教育培训广泛普及,让人民群众共享信息化发展成果。
二、有序推进智慧医疗建设
提升“互联网+医疗健康”基础设施保障能力,推进卫生健康专网带宽提速,扩大远程视频专网接入范围。推进“健康泉州服务平台”建设,实现全市统一线上预约、个人健康诊疗记录网上查询等功能,逐步构建“一人一档”的全生命周期个人健康数据库。探索福建健康码“多码融合”应用在全市各级医疗机构落地,统筹电子身份证、电子健康卡、医保电子凭证、电子社保卡等技术标准,实现“一部手机全市就医”。推动医疗机构间信息共享,逐步实现同区域、同级医院间电子病历、检验检查结果、医学影像资料等便捷调阅共享和引用。推进网络安全等级保护,持续提升网络与信息安全保障能力。加快布局“5G+智慧医疗”,重点实现远程会诊、线上问诊、开电子处方、药品审核配送。依托互联网、可穿戴设备,积极开展对慢性病、免疫规划等在线服务和健康干预管理。开展智慧健康养老应用示范,满足多样化、个性化健康养老需求。运用“互联网+”打造智慧社区养老助残服务体系,以居家为基础提升养老服务领域智慧化水平。
三、加快推进智慧交通建设
打造智慧交通综合出行平台,有效整合高速、国省道干线、县乡道路三大路网以及民航、对台航运、公路客运、城市公交、出租车、网约车、共享单车等出行服务方式,接入城市路面、地理建筑、实时交通等出行相关信息,推进北斗网格码与智慧交通的融合应用,探索“一键下单、多元融合出行”的一体化智慧出行服务。建设“智慧停车”系统,提供全市停车地图、车场状态实时监控、停车大数据挖掘分析等服务。基于数字孪生技术,开展城市交通流量和信号仿真,促进道路通行能力最大化;应用边缘计算,实现道路边缘节点集成地图、交通信号、附近移动目标等信息系统,实现车路协同和特定区域的自动驾驶示范应用。汇聚交通基础设施、交通运输工具、城市管理相关数据,构建交通基础设施大数据资源中心;依托泉州市交通运输运行监测调度中心建设交通运输监测系统、实时分析系统、应急调度系统,实现交通运输运行实时监测感知和决策分析。

四、加快推进智慧人社建设
加快人力资源大数据公共服务平台建设,健全“一窗、一网、一码”服务机制,建立人社数据采集、共享机制,促进人才发展环境全面优化。鼓励海内外顶尖人才来泉州开展数字经济领域的基础研究、应用研发、成果转化等创新创业活动。对数字技术“高精尖缺”人才,实行跟踪走访制,“一人一档”建立台账,“管家式”落实服务。着力培育一批适应数字产业化和产业数字化需要的“数字工匠”,支持培养一批互联网“极客”人才。构建智慧“大就业”平台,优化失业保险平台,实现电子档案标准化管理,促进档案信息资源的共享。持续推进社保卡应用和服务,推动参保人员持卡“参保、缴费、查询、领取待遇、生存认证”不出门应用,促进人社业务的精细化管理,促进公共服务的均等化、普惠性和可及性,打通服务群众“最后一公里”,增强群众对政府公共服务的获得感、认同度和满意度。
五、着力推动智慧水务建设
加快建设“水务大脑”,针对原水、制水、供水、排水、污水、节水等涉水全流程业务,建立统一融合和互联互通的中心化平台,助力城市用水向数字化、智慧化阶段转型,建设具有泉州特色的“智慧水务”。通过水质、水压、流量等在线监测设备实时感知城市原水、供排水系统的运行状态,并通过5G等无线网络实时传输,形成全面覆盖的城市水务物联网;建设“水电气热”四表合一抄收系统,实现联合档案管理、联合抄表、账单合并与发布、联合收费及清分结算等功能。

六、加快推进智慧海洋建设
推进智慧海洋建设,助力“海上泉州”建设。打造海洋立体实时观测网,提升近岸港湾精细化海洋观测能力,强化海洋感知能力。推动“宽带入海”,打造陆海衔接的通信网络,完善海洋渔业安全应急通信网络。配合推动海洋大数据中心建设,进一步提高海洋环境监测、观测和预警报数据的采集、处理和管理水平。完善海洋综合防灾减灾体系,建设精细化、网格化、智能化海洋预报业务系统,提升海洋灾害预报预警服务、海上突发事件应急处置能力。

第二节全面推动智慧城市建设
一、全面提升城市基础设施感知能力建设
加快部署城市感知基础设施,进一步增强城市NB-IoT接入支撑能力,加强二维码、RFID、智能传感器、智能摄像头等全域感知设施的建设及应用,推动传统隐蔽基础设施(给排水、燃气、电力、通信等地下市政管网)的数字化改造升级,推进智慧杆柱、智能化综合管廊等新型智能市政设施建设,加快物联网与互联网基础设施融合,大力发展融合固定、移动、有线、无线的多层次泛在物联网络,打造新型城市泛在感知网络。
二、构建新型智慧城市运营指挥中枢平台
加快推进泉州“城市大脑”建设,设计区域产业图谱、政策主动识别、宏观经济分析、投融资等专业预测、分析、研判模型和算法,提升政府决策精确性,实现政府对于城市运行状态和潜在问题的“先知、先觉和先行”,实现城市“一脑统管”。适度超前,应用智能感知、SDN、云边协同计算等技术,基于全要素城市信息模型(CIM)建设“数字孪生城市”,开展城市画像、人口画像、虚拟服务、决策仿真等超级应用;构建北斗数码数据注册与解析根服务平台及其应用场景建设。依托城市发展时空轨迹推演未来的演进趋势,洞察城市发展规律,为城市管理者提供更科学的监测分析和预警决策能力。
三、构建绿色和谐生态宜居的数字化社区
推进互联网与社区治理和服务体系的深度融合,实现智慧城市更宜居。推进社区智能化改造,建设“智慧楼宇”“智慧社区”;推进信息化设施与建筑、交通等领域无障碍设施融合,在公共场所普及信息无障碍自助设备;加快社区信息化平台“五个一”建设,推动服务实体窗口与一体化行政审批系统无缝对接,实现智慧城市宜居且宜业。建立智能环卫应用管理平台,实现智能化废弃物/垃圾回收与处理,构建绿色环保、低碳生活的生态宜居数字化新环境、新社区。

第三节加快推动数字乡村发展
一、提升乡村数字基础设施
大力实施“宽带乡村”工程、“农业云131”信息工程,发展乡村5G典型创新应用,重点打造涉农综合服务平台。加快完成农村电网、水利、公路、冷链物流、邮政快递等基础设施数字化升级改造,加快农村物流三级节点网络建设。建设农业农村基础数据资源体系和农业农村云平台,统筹山水林田湖草系统治理数据,建立乡村人居环境智能监测体系。
二、推动乡村数字经济发展
实施“互联网+”农产品出村进城工程,深入推进电子商务进农村。加快发展农业物联网应用和农村电商,帮助农民、农企“触网”,支持农产品上网销售,培育农产品电商品牌。鼓励县(市、区)长、乡(镇)长带货,让直播成为“新农活”。加快数字金融服务向边远山区、农村地区延伸,提升数字金融的服务能力和普惠水平。深入推动网络扶贫行动向纵深发展,因地制宜发展“互联网+”特色主导产业,持续巩固和提升网络扶贫成效。
三、推进乡村数字化治理服务
提升乡村治理信息化水平,利用卫星遥感技术、无人机、高清远程视频监控系统等新技术新应用,增强农村生态环境监管能力。推动“互联网+政务服务”向乡村覆盖,推进乡村管理服务数字化。大力发展“互联网+医疗健康”,加强乡镇卫生院、村卫生室数字化改造,积极发展远程医疗,促进优质医疗资源向农村延伸。发展“互联网+教育”,推动城市优质教育资源与乡村中小学对接。进一步提升“三农”信息化服务水平,着力缩小城乡“数字鸿沟”,为乡村振兴提供新动力。
四、繁荣发展数字乡村文化
全面推进县级融媒体中心建设,大力推进智慧广电乡村工程。加速推进乡村优秀文化资源数字化,建立历史文化名镇、名村和传统村落“数字文物资源库”“数字博物馆”,加强农村优秀传统文化的保护与传承。推进一批具有泉州特色的美丽乡村、特色小镇开展数字化留底工程,留住乡愁,留住记忆。
第四节深入推进数字丝路建设
发挥“海上丝绸之路”起点城市优势,突出海丝交流合作特色,聚焦数字经贸合作水平、数字文化交流、闽台数字经济融合发展,深入推进“数字丝路”建设。
一、全面提升数字贸易合作水平
以建设“数字丝路”经济合作试验区为契机,加强与“海丝”沿线国家和地区在信息化领域的交流合作,强化信息互联互通的枢纽功能,建设服务福建面向东南亚乃至全球的交通物流信息共享共通体系。支持数字经济龙头企业“走出去”,为“海丝”沿线国家和地区的数字化转型升级、数字产业发展提供新动能。发挥跨境电商优势,努力打造“丝路电商”核心区,利用RCEP协定正式生效难得的机遇,在各成员国家建立泉州产业带产品集散展销中心。建立海丝泛家居线上多功能平台,在东南亚、中东等地区建设线下体验馆。建设海上丝绸之路产业互联网创新合作平台,推进“丝路海运”信息化平台建设,搭建一批各具特色的国际经贸合作信息化平台,促进港口、航商、物流企业与口岸单位信息资源融合,为“丝路海运”联盟成员提供高质量商业数据服务。拓展丰富“亲清家园”平台涉台服务功能,打造台胞台企登陆第一数据港,以数据赋能台胞台企在大陆投资、创业、生活,打造台胞台企登陆“第一家园”。
二、全面推进海丝智慧旅游建设
全面打造统一的泉州智慧旅游云服务综合平台,汇集“吃住行游购娱”要素,应用旅游大数据,增强旅游职能管理和宣传营销,完善导览与服务功能,拓展信用、监管和互动功能,提供一站式的文化和旅游公共信息服务。基于5G+AR/VR、技术打造沉浸式智慧旅游体验馆,让游客身临其境体验“东亚文化之都”的魅力。打造“一部手机游泉州”,全面提升旅游服务智能化,构建媒体、云服务、旅游OTA等一系列“海丝泉州”传播平台,打响“海丝泉州”品牌,建设世界“海丝文化”休闲旅游目的地。完善12315旅游投诉平台系统的建设,加快与全国旅游监管服务平台对接,实现旅游市场智慧化监管。
三、加快推进数字海丝文化建设
全力推进“泉州:宋元中国的世界海洋商贸中心”世界遗产数字化赋能工程,推动泉州文化场馆、非遗文化、文物古迹等资源数字化,支持5G、大数据、区块链等在文化产业领域的集成应用和创新,建设一批文化产业数字化应用场景,培育和塑造一批具有鲜明“海丝文化”“闽南文化”特色的原创IP。引导和支持5G+AR/VR、5G+4K/8K超高清等技术在文化领域应用,推动文化内容向沉浸式内容移植转化。深化数字文化产业国际合作,打造交流合作平台,向“海丝”沿线国家和地区提供数字化服务,合作开发数字文化产品。

第六章加快数据资源价值化,激发数据要素新活力
坚持“全市一盘棋”统筹数据要素配置,完善政务数据汇聚与治理体系,推进公共数据资源有序开放,积极探索公共数据资源开发利用,着力构建“统一、开放、安全、高效”的数据要素市场体系。坚持应用牵引,发挥我市丰富应用场景优势,充分释放数据要素价值,激活数据要素潜能,推动数据技术产品、应用范式、商业模式和体制机制协同创新。
第一节完善公共数据汇聚治理体系
一、推动公共数据高质量汇聚
按照“先易后难、应登尽登、应汇尽汇、完整准确”的原则,全量汇聚全市非涉密政务数据。加大学校、医院、邮政、电信、供水、供电、供气、公共交通等公益事业单位和公用企业数据汇聚力度,确保数据实时全量汇聚和数据质量。继续推进与省“一照一码”审批信息共享平台、相关省直垂管自建系统的深入对接和数据回流,并推动数据向基层服务部门回流,形成数据上下流通的循环体系。
二、完善政务数据治理体系
加强政务数据治理,构建包括机构与制度、标准与流程、平台与系统等方面的政务大数据治理体系。加强数据质量管控,健全问题数据全流程网上处理纠错机制,规范数据治理工作流程,确保政务数据标准一致、准确、完整和可追溯,有效提升数据供给质量、可用性和易用性。加快形成权威高效的市、县两级政务数据共享协调机制,构建深度应用、上下联动的协同治理机制。
三、开展数据要素标准化建设
积极开展数据要素领域标准化专项研究工作,建立包括数据基础术语标准、数据交换共享标准、数据安全隐私标准、数据行业应用标准等在内的标准化体系。分阶段、分领域推进数据要素标准化试点,提高数据质量和规范性,丰富数据产品。支持行业协会、商会、企业和高校院所研究制定数据采集、处理、应用、质量管理等标准规范。鼓励行业协会、产业联盟等组织充分发挥自身优势,结合各个行业的发展特性,加快建立垂直行业的数据资产标准体系,指导协助行业内的相关企业开展数据资产化工作,助力数据资产化高效有序推进。
第二节加速数据资源开发利用
一、深入推进公共数据资源共享开放
突出解决信息孤岛、数据壁垒等问题,聚焦教育、就业、医保社保、卫生健康、便民服务等民生领域的堵点难点问题,拓展数据便民利企服务,推进普惠金融、疫情防控等主题库建设,建成一批场景化大数据应用,开发更多的业务系统查询接口,为企业、群众办理“一件事”典型应用场景提供实时数据共享服务。
进一步完善数据开放标准规范,构建公共数据资源开放评估机制,建立政务数据开放目录和数据共享责任清单,构建公共数据分类分级开放和动态更新机制,健全公共数据定向开放、授权开放管理制度,推动公共数据依法有序开放。
二、积极探索公共数据资源开发模式
引导市场主体探索公共数据资源开发利用,鼓励掌握数据的自然人、法人和非法人组织与政府开展合作,提高社会数据开发利用水平。利用区块链等技术建立可信政务数据应用开发新模式,启动政务数据可信开发服务平台建设。探索依托市属全资国有大数据公司进行数据一级开发和运营。引导高校、科研机构和市场主体开展公共数据分析挖掘、数据可视化、数据安全与隐私保护等技术研究,鼓励第三方深化对公共数据的挖掘利用。
三、培育丰富数据开放开发应用场景
支持构建农业、工业、交通运输、教育、公共安全、城市管理、公共资源交易等领域规范化数据开发利用的场景。深化数据开放开发在社会治理、公共服务、教育医疗等领域的应用,推动公共数据融合应用产业链、资金链和政策链的精准对接。着力推进数据与产业深度融合,建立政产学研用合作机制,吸引一批具有前瞻互联网思维和大数据开发创新能力强的优秀企业参与,打造一批商业模式佳、实战效果好的大数据场景化应用。探索通过数据采购、授权服务、委托课题、合作共建等数据融合可行模式,分阶段、分领域推进数据要素标准化试点,提高数据质量和规范性,丰富数据开放开发应用场景,推动数据要素全面深度应用。
四、大力推动大数据产业可持续发展
高标准建设大数据存储基地和应用中心,积极引入专业化大数据企业来泉布局,重点支持数据资源型企业将数据资源中心落地泉州。支持发展大数据交易市场,把大数据产品与服务纳入政府购买服务范围,培育大数据咨询、策划机构,建立大数据创新服务平台和大数据创新创业孵化基地,支持开展大数据创业,推动大数据产业可持续发展。加快引进和培育一批大数据技术企业,推动政务、产业、民生等各类大数据的汇聚清洗、分类整理、脱敏脱密等工作,加快数据资源有序开放和增值开发。
第三节营造良好数据要素流通市场环境
一、完善数据要素交易流通体系
构建数据确权基本框架,完善数据权益、交易流通、跨境传输和安全保护等基础性制度规范。建立全市数据统一登记确权体系,分级分类对原始数据、脱敏化数据、模型化数据和标准化数据的权属界定和流转进行动态管理。研究开发数据资产价值评估模型,健全市场化的数据定价机制,为数据交易提供价值评估和价格依据。构建形成涵盖数据资源全产业链的安全监管体系,加强数据安全监测、加密传输、访问控制、数据脱敏等,加强跨境数据流动监测和业务协同监管。
二、营造良好数据流通市场环境
加快推进大数据交易中心建设,规范数据交易行为,建立安全可信、管理可控、可追溯的数据交易环境。推动建设包括数据交易撮合、交易监管、资产定价、争议仲裁在内的全流程数据要素流动平台,支持开展数据资产管理、数据交易、结算交付等业务。营造包容、审慎、容错的环境,在产业发展、社会治理、民生服务等领域形成一批数据交易试点示范典型案例。以实际数据需求为导向,完善数据市场流通环境,精准对接市场需求,充分发挥市场配置资源的决定性作用,破除制约数字生产力释放的体制机制障碍,营造健康可持续的数据市场环境。
三、健全数据要素市场监管体系
探索制定在数据交易流通、数据安全保护等方面的地方性法规和标准规范。引导培育大数据交易市场,依法合规开展数据交易,建立健全数据产权交易和行业自律机制。健全数据交易监管机制,明确数据交易监管主体,研究制定数据交易各环节的监管制度、互通规则和违规惩罚措施。建立数据交易跨部门协同监管机制,开展数据要素市场监管执法,打击数据垄断、数据欺诈和数据不正当竞争行为,规范各类市场主体行为。整合区块链等新一代信息技术,搭建全社会数据授权存证、数据溯源和数据完整性检测平台。
第七章加速基础设施新型化,牢筑网络信息安全线
建设高速泛在、天地一体、智能敏捷、绿色低碳、安全可控的智能化综合性数字信息基础设施,加快构建“双千兆城市”。高质量建设数据中心,构建先进智能新算力基础设施。积极推动传统基础设施升级,超前部署新型融合基础设施。聚焦工业互联网安全,提升网络安全态势感知能力。
第一节超前布局新型基础设施
一、统筹推进信息基础设施建设
高标准建设5G+宽带“双千兆”网络。加速实施新时代“数字泉州·宽带工程”行动计划,积极推进高水平全光网络建设,使泉州成为首批“双千兆城市”,到2025年累计建设5G基站超4万个,5G用户普及率达到70%,年均提高11个百分点,基本实现5G网络全市范围普遍覆盖。实施“千兆入户、万兆入楼”的光纤覆盖计划,千兆宽带家庭普及率年均提高4个百分点,到2025年达20%,互联网出口带宽达到24T,年均增长24.5%以上。
加快布局工业互联网集群。着力推进工业互联网网络建设IP化、扁平化、柔性化技术改造与优化,推进工业企业内外网改造,加快面向重点产业、重点环节的工业互联网平台建设,建成适用于工业互联网的高可靠、广覆盖、大带宽、可定制的具备IPv6支持能力企业外网基础设施。加快推进工业互联网标识解析综合型二级节点建设,推动工业企业依托现有互联网域名系统及物联网标识系统进行升级改造,推动工业互联网提供商积极探索构建工业互联网标识解析体系,建设公共标识解析服务平台及产品信息数据库。到2025年IPv6活跃用户数达2000万户,二级节点标识注册数一期建设达2000万个,工业互联网领域进入全国领先行列。
加快打造空天地一体、泛在感知网络。加快推进“感知泉州”建设,优化升级广电网络,大力推动“三网”融合。构建无线城域网,提升城市无线宽带接入能力和覆盖范围。加快NB-IoT/eMTC移动物联网部署,推进物联网络深度全域覆盖,加快推进城市物联网感知平台建设,到2025年底,建成NB-IoT基站数2万个,物联网终端用户数达1750万个,打造千亿级物联网产业集聚区。继续推进“151”卫星应用创新示范工程建设,加速数字福建(安溪)产业园全球商业遥感卫星地面接收站网建设,推动卫星互联网基础设施建设,推进太空云节点及北斗网格时空框架基础设施建设,加速打造一套融合遥感卫星、高低空无人机以及地面系统空天地一体化、泛在感知的新型网络。
二、加快推进融合基础设施建设
积极推动传统基础设施升级。深度应用互联网、人工智能等技术,加快推进传统基础设施数字化、智能化改造。深入开展市政基础设施普查,实施在城市交通、道路、桥梁、灯杆、井盖、地下管线、供排水、供电、燃气等基础设施互联化、智能化改造;推动“多杆合一、一杆多用”建设标准落地,全面推进铁塔、路灯、监控杆、交通指示等各类资源的共享。推动“城市天眼”项目建设,通过“基站杆塔+高空监控+智能分析+自动预警”模式,集约高效支撑城市管理工作智能化、自动化。
超前部署新型融合基础设施。提前谋划智慧能源基础设施建设,超前部署5G+特高压变电站等新型能源基础设施建设。提升市级充电基础设施数字化水平,统筹规划县(市、区)智慧充电桩及充电桩运行平台建设,实现与市级智慧充电桩运行平台分区对接,建设覆盖全市主城区的一体化“互联网+”智能充电设施。加快推进智能交通基础设施建设,加快建设可以支持高级别自动驾驶运行(L4级别以上)的高可靠、低时延网络及路侧智能感知设备等智能交通基础设施。推进数字福建(安溪)产业园等优势地区“5G+车联网”建设。
三、加快布局创新基础设施建设
培育壮大一批科创平台、创新中心。支持中科院海西研究院泉州装备所、国科大智能制造学院、福大科教园、天津大学泉州集成电路及人工智能研究院、华中科大智能制造研究院、哈工大工程技术研究院等重大创新平台发挥协同创新引领作用。高标准建设清源创新实验室争创国家级创新平台。推进重大科技基础设施建设,以引进中科院国家授时中心为支撑,高标准建设高精度地基授时系统泉州站(大科学装置)。推动北京大学智能计算(泉州)研究院与北京大学北斗数码(泉州)创新实验室建设。加快中国(泉州)知识产权保护中心落地建设,建成全省首个“国家级知识产权保护中心”。全市每年新增高新技术企业近500家,到2025年达3500家;提高每万人口发明专利拥有量,到2025年达20件以上。
构建先进智能算力基础设施。高起点、高标准、高质量建设数据中心,持续推动数字福建(安溪)产业园、电信天翼云平台、移动云平台、联通云计算产业园等一批商用云平台建设,积极参与闽西南协同区数据中心和存算资源协同布局,建设成为闽西南协同发展区最主要数据中心和数字福建大数据中心的核心骨干节点。统筹推进边缘计算资源池节点规划布局,加快泉州本地先进计算中心和公用密码池等具备共享算力服务功能的数字基础设施建设。进一步增强泉州市政务云、医疗云、工业云等行业专属云、5GMEC边缘计算云、CDN边缘加速云等边缘云节点服务能力。争取数据中心总算力年均增长30.5%以上,到2025年达到1.8EFLOPS(百亿亿次级计算),全市形成布局合理、技术先进、智能敏捷、绿色低碳、算力规模与数字经济增长相适应的新型数据中心发展格局。
第二节完善信息安全基础设施
一、构建自主可控信息安全防线
全面实施安全可信、自主可控的网络信息安全战略举措,加快推进信创工程,推进重要政务信息系统国密改造,实现数字政府建设中的国产化替换。加快信创政务云建设,落实市级政务数据中心、市汇聚共享平台的安全等级保护及风险评估工作,加强对迁移、接入的信息系统、政务数据的安全保障。基于自主可控核心技术,不断完善政务云平台密码应用、大数据安全、中间件、云灾备等能力,确保上云信息系统安全稳定运行。执行网络安全审查制度,及早发现、并避免采购产品和服务给关键信息基础设施运行带来风险和危害,保障关键信息基础设施供应链安全,维护国家安全。围绕发展可信计算技术、筑牢网络安全防线,保障信息系统安全的重要阵地和最后一道防线。
二、强化网络数据资源安全保护
推动数据安全监管体系建设,完善适用于政务大数据环境下的数据分类分级安全保护制度,加强对政务数据、企业商业秘密和个人数据的保护。强化数据防窃密、防篡改、防泄露、数据脱敏、数据审计、数据备份、加密认证、流动追溯等方面安全部署,实施工业互联网和政务云平台等重要业务系统国密改造工作。严格执行网站备案审核,加大对工业互联网、数据中心等关键信息基础设施等级保护定级备案,强化平台和工业应用程序(APP)安全,到2025年,基本建立起较为完备可靠、安全可信的工业互联网安全保障体系。
三、提升网络安全态势感知能力
加快建设覆盖全市的网络安全监测预警平台,提高网络信息重大风险识别能力,建立健全网络信息安全事件的预警、研判和应急处置机制。增强网络安全态势分析与预测能力,对硬件设施、服务应用等进行全面感知。建设集风险报告、情报共享、研判处置为一体的市级网络安全管理中心,加快建设情报信息多级协同处置系统、网络信息风险预警感知系统、网络综合治理联动巡查系统等,准确掌握网络安全风险发生的规律、动向、趋势,及时发现和修补技术漏洞等安全隐患。建立网络安全信息共享机制,依托互联网、大数据等技术,实现网络安全信息数据动态采集和有效存储,探索构建省市、县联动的网络安全信息共享机制。
第八章保障措施
第一节加强组织领导,健全统筹协调机制
在市委、市政府的统一领导下,建立健全适应新时代、新发展、新方位的信息化体制机制。加强市数字泉州建设领导小组统一领导,全面统筹推进数字泉州建设。信息化建设项目由数字泉州建设领导小组统一规划、统筹管理、统一审批、整合共享,相关部门分工负责,形成信息化建设统筹协调、相互配合、相互支持、合力推进的新局面。各级各部门要加强领导,将信息化建设列入重要议事日程和考核内容,确定分管领导和责任人员,明确目标任务,精心组织实施,确保认识到位、责任到位、措施到位、投入到位。形成县(市、区)信息化统一规划、统一标准、统一运维和数据、资金、人员、技术集中管理的新局面。市数字办要发挥统筹作用,协调各地各部门建立纵向衔接、横向协同、共建共享机制;指导各地各部门落实数字泉州各项建设任务和政策措施,并组织对任务落实情况进行督导检查。充分发挥数字泉州专家委员会等智库作用,完善决策咨询制度,强化规划编制、政策研究、项目评估等智力支持。
第二节注重培养培训,加强人才队伍建设
深化人才发展体制机制改革,全面落实人才“港湾计划”,拓宽引进海内外信息化领域人才的“绿色通道”。加快推进泉州数字研究院建设,重点培养数字经济等数字技术人才;提高各级领导干部数字经济思维能力和专业素质,提高全民全社会数字素养和技能,夯实我市数字经济发展社会基础。整合高校、科研院所等人才资源,组建数字化专家咨询团队,提升数字经济核心竞争力。引进、培养、集聚一批数字经济顶尖人才,数字战略管理人才,物联网、集成电路、大数据、人工智能、区块链等数字研发设计人才,数字营销和运营人才。将数字经济人才列入泉州紧缺急需人才引进指导目录,创新人才建设与引进机制,构建人才柔性流动机制,打造人才聚集新高地。
第三节强化监督管理,建立考核评估制度
建立健全考核机制,将各级各部门数字泉州建设相关工作推进情况纳入市政府目标管理绩效考核范畴,以应用效果和人民满意度为评价主线,坚持客观、公正、科学、规范原则,对数字泉州建设、应用、运维、管理等方面进行综合、全面考察与评价,并建立有效激励机制。强化监督管理,推行“智慧监督”,将纪检监察监督、效能检查监督、审批服务监督、行业部门监督、社会公众监督与“大数据”监督深度融合,明确任务分工,对市、县两级有关部门的落实情况进行跟踪分析和督促检查,为进一步深化“互联网+政务服务”和“放管服”改革提供有力支撑和保障。
第四节拓宽投入渠道,统筹资金使用管理
加强财政资金支持,统筹整合全市信息化建设、电子政务等财政资金,建立健全信息化资金使用管理制度,集中支持新基建、数字政府、数字经济等领域重点项目建设。积极争取国家和福建省战略性新兴产业、网络安全、信息化设施建设等方面的专项资金支持,引导相关资金向数字泉州建设倾斜。拓宽多渠道资金投入,逐步建立以政府资金为引导、社会资金为主体、其他投入为补充的多元化投资机制。发挥政府产业引导基金作用,深化与大型央企、龙头企业和头部基金管理机构等合作,鼓励和撬动社会资本参与数字产业项目引进、公共数据服务平台建设、数字信息专业人才引育等领域投资,同时发挥市、县两级政府性融资担保公司增信分险作用,建立健全政银企风险共担机制,鼓励和引导金融机构加大对数字产业项目的信贷支持,助力数字泉州建设。推进信息资产作为生产要素投资入股,质押融资。鼓励金融机构开发信息科技融资担保、知识产权质押融资、信用保险保单融资增信等产品和服务,引导社会资本参与泉州优势产业数字化投资建设。
第五节构建标准体系,开展运营团队建设
加快构建数字泉州标准体系,重点推进数据、平台、安全、应用等领域标准建设。加强对已发布的标准规范及时进行宣传、解读,并定期开展标准实施情况监督和实施效果评估,推动标准规范全面贯彻落实。充分发挥国有信息技术企业在全市信息化建设中的作用,做大做强市属国有大数据企业,建立市级政务数据一级开发团队和数字研究院,促进形成政府、高校、企业协作共赢的产学研深度融合的政务数据开发利用新模式,推动数据成为关键要素,支撑实体经济高质量发展。
文章来源:泉州市人民政府办公室
文章原标题:《泉州市人民政府关于印发泉州市“十四五”数字泉州专项规划的通知》
文章来源于网络,如有侵权请与我们联系删除。
作者:区块链服务网络BSN;来自链得得内容开放平台“得得号”,本文仅代表作者观点,不代表链得得官方立场凡“得得号”文章,原创性和内容的真实性由投稿人保证,如果稿件因抄袭、作假等行为导致的法律后果,由投稿人本人负责得得号平台发布文章,如有侵权、违规及其他不当言论内容,请广大读者监督,一经证实,平台会立即下线。如遇文章内容问题,请联系微信:chaindd123

English
评论(0)
Oh! no
您是否确认要删除该条评论吗?